Introduction
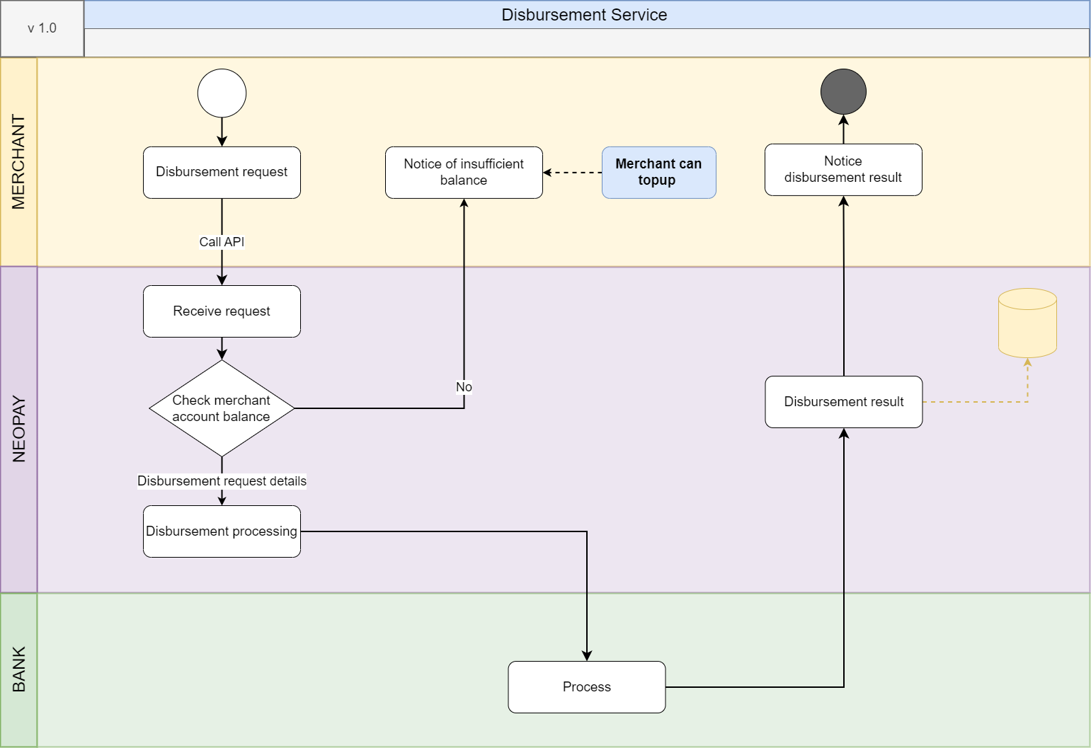
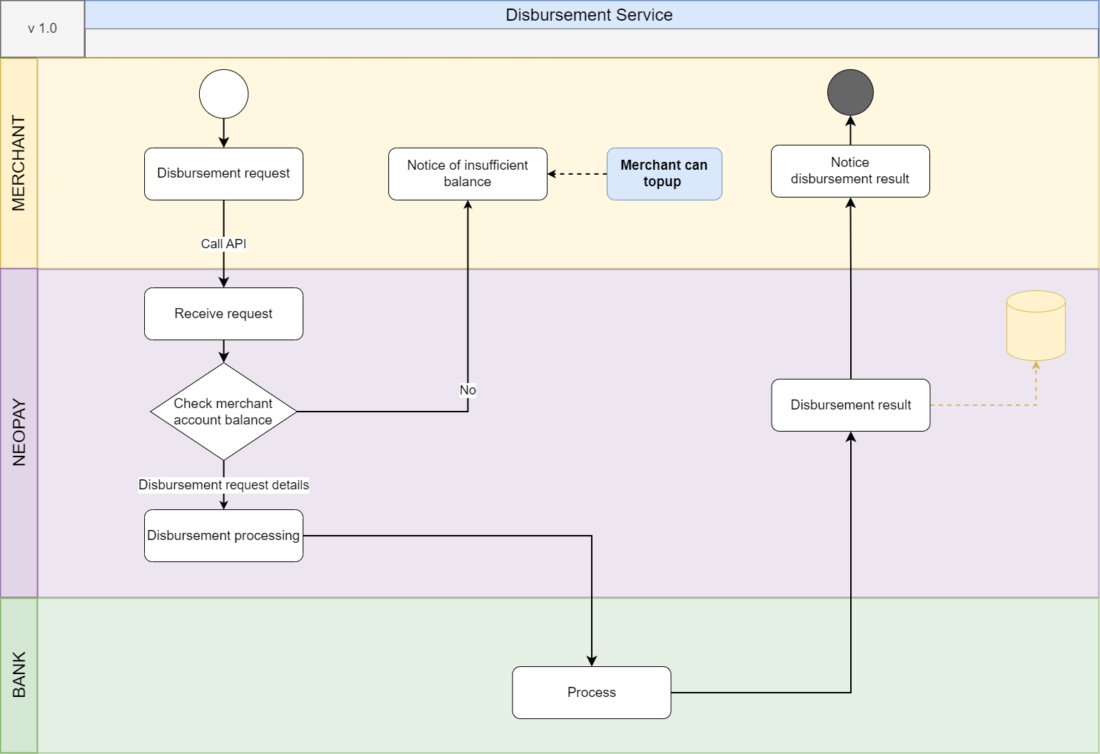
NeoX DIB is a system that provides an interactive interface that allows Merchants to perform payment transactions via APIs.
Merchant can make payments and manage transactions directly on Merchant Portal or using APIs in this document.
To be able to execute a disbursement order, Merchants need to deposit money to increase their disbursement account; when the payment is successful, the Merchant's disbursement account will decrease accordingly.
Merchant needs to register an account on Merchant Portal and activate the Disbursement Service before using it.
Business flows:
Deposit/Topup (prefund account).

Making Disbursement Request

Was this helpful?